1、合理安排学习时间,包括起床时间晨读时间午间休息傍晚学习时间和晚上睡觉时间等,形成稳定的学习生物钟此外,家长也应关注孩子的学习状态,帮助孩子增强学习自信心,找到努力的方向,避免纵容不良习惯对孩子学习造成负面影响同时,孩子自身也应调整好心态,积极面对学习中的挑战,努力适应高中的学习节奏;科普书的重要性小四门地理生物历史政治成绩好的孩子,小学时期都看了很多科普书这些书籍不仅拓宽了孩子的知识面,还有助于他们在初中时将知识融会贯通跨学科考察随着考试题目的情境创设和跨学科考察越来越多,高分段不再靠死记硬背和刷题家长应在孩子五年级左右开始启蒙,通过纪录片;晨读+单词早上除了语文晨读外,也可以安排一部分时间背诵英语单词阅读练习中午时段与语文阅读理解交替进行,提升英语阅读能力单词背诵建议直接背诵高考3500词,涵盖中考2000词,为高中英语学习做准备二小四门历史地理生物政治平衡发展 周内预习周内主要任务是预习小四门内容,了解新;调整生物钟确保充足的睡眠,调整生物钟以适应高中的学习节奏鼓励自信保持鼓励和自信的心态,高效的学习方法是成功的垫脚石利用假期把握好寒暑假的学习时间,实现弯道超车切忌拖延作业避免将作业拖到最后一刻才开始,以免忙忙碌碌却所获甚少熬夜学习熬夜学习会导致第二天听课无精打采,事。

2、C延长晚修或宿舍熄灯时间加强自主学习分配时间D把握零星的时间,提高效率E没有最合理的,只有最适合的2分析由调查表明,目前高中生普遍觉得学习我尝试过2200~400这个生物钟,起床后会进入一小段开机缓冲时间,然后大约到五点会肚子饿,不及时进食又会品尝胃酸腐蚀胃膜的感觉,到了八点左右头会昏;我今年刚从武汉外校毕业···高中三年大概用过名师一号,与名师对话,名师伴你行,龙门专题,红对勾高三这年大概用了走向高考数学创新设计生物化学金太阳物理步步高,晨读晚记语文,然后就是做历年高考真题其实我个人认为用什么资料不;三各科薄弱补救方法语文差晨读古诗词文言文,晚读作文素材散文总结阅读答题模板,每单元完成高质量作文数学差逐题搞懂课本例题,预习做题整理错题定期复习英语差初一背中考2000词,初二练完形填空和阅读理解每周各2篇生物差像读课外书一样细读教材,掌握细节如配图小字;高中生物晨读晚背30天提分计划 要想在高中生物这门偏向文科的理科科目中取得高分,不仅需要理解知识点,还需要大量的记忆和巩固以下是一个为期30天的晨读晚背提分计划,旨在帮助同学们快速提高生物成绩一计划概述 本计划通过晨读和晚背的方式,结合高中生物的重点和难点,每天安排适量的学习任务,确保在30天内对生物知识有。
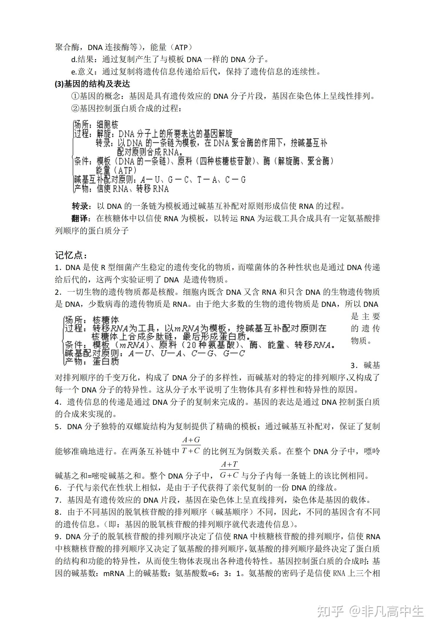
3、规划每日时间结合高中课程表,划分固定学习时段如早读晚自习和灵活学习时段如课后复习周末总结二结合生物钟与记忆规律抓住黄金记忆时段清晨600700适合背诵语文古文英语课文或生物概念睡前30分钟复习当天重点内容,利用睡眠巩固记忆尊重个人生物钟若上午效率高,可安排数学;利用碎片化时间复习 策略利用晨读晚读晚自习下课或者课间等碎片化时间,拿出510分钟来复习记忆笔记本中的内容效果通过不断复习和巩固,可以加深对知识点的理解和记忆,提高学习效率四高中生物三年知识点全解图片展示以下图片展示了高中生物三年知识点的全解,涵盖了核心考点和专题,可。
4、因此,将晨读时间控制在半小时左右,既能保证一定的学习效果,又不会让身体感到过于疲劳从生理角度来看,早晨人体的生物钟尚未完全调整过来,这时候进行长时间的晨读可能并不是最佳选择人的注意力和记忆力在早晨并不是最巅峰的状态,因此晨读时间过长不仅难以达到预期的学习效果,反而可能导致学习效率的;设定具体目标首先,明确你的目标分数是90分以上,并了解当前水平与目标之间的差距制定详细计划将30天划分为不同的学习阶段,如基础知识复习10天重点难点突破10天模拟题训练与错题回顾7天冲刺与调整3天二夯实基础知识 晨读晚背利用早晚记忆力较好的时间段,背诵生物课;我是高三的学生,我们现在正在一轮复习生物是比较文科化的学科所以生物地理历史这三科都需要以背为主夯实的基础是最最重要的了选一本好的贯穿整个高中知识的练习册吧,整个高中都能用到,预习能用到 到时候像我们这样复习的时候也能用到我们用的是人教版的5年高考3年模拟知识点特别全;不知道你是文科还是理科,先说主课 英语,没有捷径,多读多写多积累,多读,最好天天坚持念英语,早晨晨读,要大声念出来,培养语感多写,学习英语手不能懒,要每天多写单词,背的时候也要写出来多积累,碰见不会的生词就记下来,最好准备一个本,专门记词汇,还要背下来数学,就是多做题。
5、举一反三训练针对典型题如立体几何空间向量法深入探究原理,尝试一题多解,培养知识迁移能力英语输入输出双向强化听力与口语利用课堂口语练习提升语感,闲暇时听英文播客或歌曲,模仿发音节奏晨读时选择高考真题范文,强化表达流畅度词汇与阅读每日背诵58个高频词,结合例句理解用法如“accelerate”在科技文中的;学好高中生物课应做到以下几点1 学习生物学知识要重在理解勤于思考 生物学的基本概念原理和规律,是在大量研究的基础上总结和概括出来的,具有严密的逻辑性,课本中各章节内容之间,也具有密切联系,因此,我们在学习这些知识的过程中,不能满足于单纯的记忆,而是要深入理解,融会贯通2要重视;大连博而思学校的高中生可参考以下时间安排策略,结合自身生物钟和学习特点优化每日计划一抓住四个学习高效期清晨起床后600800任务背诵需强化记忆的内容如外语单词历史事件公式定理方法大声朗读或书写,利用大脑无记忆干扰的状态强化记忆示例晨读30分钟英语课文,20分钟复习;高中理科生魔鬼学习时间表如下一总体安排 起床时间早上600确保有充足的时间进行早晨的学习和准备就寝时间晚上1130保证充足的睡眠,以维持高效的学习状态二学习时间安排 600630起床,进行简单的身体拉伸和晨读,为一天的学习做好准备630730早餐及餐后休息保证营养均衡的。



发表评论