1、使文章条理清晰线索如同一根红线,将文章的各个部分串联起来,使文章结构紧凑条理清晰突出文章中心线索的选择往往与文章的中心思想密切相关,通过线索的展开,可以更好地表达文章的主题增强文章感染力线索的巧妙运用,可以使文章情节跌宕起伏引人入胜,从而增强文章的感染力三答题格式 在回答 文章线索的问题时,可以采用以下答题格式。
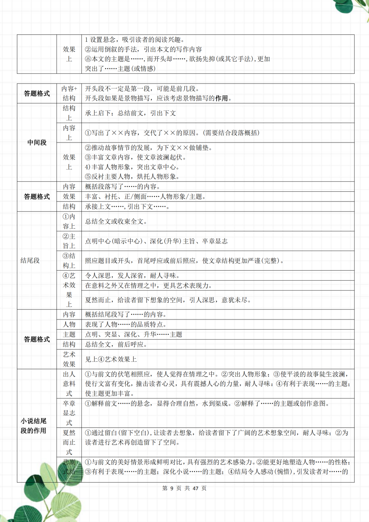
2、初中语文答题公式文首开篇点题渲染气氛散文,埋下伏笔记叙类文章,设置悬念,为下文做铺垫总领下文文中承上启下总领下文总结上文文末点明中心散文深化主题记叙文章照应开头议论文记叙类文章小说初中语文48个答题公式 一某句话在文中的作用1文首。
3、答案运用了反问的修辞手法,加强语气,意思是说这不能全怪我,父母也有责任,强烈地表达了作者对父母的责备之情七反复强调了加强语气 答题格式运用了反复的修辞手法,加强了语气,强调了什么,强烈表达了什么之情 经典实例盼望着盼望着,春天的脚步近了答案运用了反复的修辞手法。
4、b中间段承上启下概括上文某一内容,引起对下文的什么内容的叙写总领下文总结上文埋下伏笔铺垫蓄势详略结合充实内容c结尾段点明中心,深化主题照应开头呼应前文画龙点晴升华感情卒章显志含蓄有余味寄托作者感情使结构首尾圆合言已尽而意无穷这是语文。
5、或作用理解词语的含义,必须透过词语的表面义,体味其深刻的内涵理解词语的比喻义就要搞清其比喻的对象,即寻找它的本体理解词语的象征义,就要寻找词语的象征对象理解词语的反语义就要将褒贬互换理解词语的双关义就要注意它是谐音双关还是语意双关理解代词的词义就在上句或下句寻找释义。
6、答题格式使用某典故,丰富了诗歌的内容,增强了文化底蕴七衬托 正衬利用近似条件来衬托另一事物反衬利用对立条件来衬托另一事物答题格式通过A与B的正反衬,突出了AB的某种特性八夸张 答题格式通过夸张对象的某种特征,强烈地表现了作者的感情态度,增强了话语的表现力这些公式。
7、1阅读全文对文章内容作者思路等有一个全面感知2浏览考题粗略了解考察内容3再读文章与题目相关的内容仔细阅读4解决问题找准答题区域,注意关键句主旨句抒情议论段5认定补充对考题做进一步审视,并对所做答案进行认定补充。
8、条理清晰答案要分点阐述,条理清晰,便于阅卷老师快速抓住要点字迹工整书写要工整规范,避免潦草和涂改,给阅卷老师留下良好的印象符合规范要按照题目要求的格式进行答题,如是否需要分段是否需要标注序号等此外,在平时的学习中,还要注重积累语文知识和答题技巧例如,掌握常见的修辞手法表达。
9、一简析文章标题的妙处 答题格式设置悬念富有诗意,激发读者阅读兴趣,作为文章线索,串起全文内容1文章第一大段内容,2文章第二大段内容,3文章第三大段内容,4文章第四大段内容含蓄点明文章中心二如何理解第X段中画线句的含义 答题格式注因为问的是含“义”。
10、语文各种题型答题格式如下一诗歌答题模式 1意境类描绘画面忠于原诗,语言优美+概括氛围+分析思想感情2手法类揭示手法+结合诗句分析怎样用+思想感情+作用效果3语言特色类揭示语言特色+结合诗句具体分析+思想感情+作用效果4炼字类该字在句中的含义+技巧活用倒装。
11、语文答题公式 某句话在文中的作用1文首开篇点题渲染气氛,埋下伏笔,设置悬念,为下文作辅垫总领下文2文中承上启下总领下文总结上文3文末点明中心,深化主题,照应开头修辞手法的作用1它本身的作用2结合句子语境1比喻拟人生动形象 答题格式。
12、1 初中语文答题格式,必采纳 记叙文 散文 一品味题目的题型例一简析文章标题的妙处好处作用 答题格式#x2022设置悬念富有诗意,激发读者阅读兴趣,作为文章线索,串起全文内容1#x2022#x2022#x2022文章第一大段内容,2#x2022#x2022#x2022文章第二大段内容,3#x2022#x2022#x2022文章第三大段内容,4#x2022#x2022#x2022文。
13、1常用的答题技巧说明方法及其作用分析题2答题格式本句用了的说明方法,生动形象具体直观深入浅出科学准确地说明了说明内容,使读者3 xx词好在哪里?答题格式用了xx” 词,生动地准确地说明了 事物 特征,能够激发读者的兴趣符合实际情况,具有科学性三 xx。

14、初中语文答题格式其实语文这门学科虽然发挥空间很大,特别是阅读理解题,可是每个人的想法都不一样,答题也不能天马行空,这个时候我们就需要一定的格式,一定的规范,从一定的角度来答题,才能取得高分1意境类描绘画面忠于原诗,语言优美 概括氛围分析思想感情 点出境界特点2手法类。

15、5 语文答题格式和分析方法全,带例子 不想引用空话 就以过来人的身份给些建议 语文答题是有套路的 基础知识就不说了 文言文需要一点积累 课外的部分大多针对课内某一篇形成对比或加深理解 所以要结合课内文章主题回答 而且很多作者都有自己的风格 比如苏轼的豪放旷达 李白的浪漫乐观 根据作者也可以更好把握中心。


发表评论