1、初中小四门买哪套书背诵 1教材全解这本教辅书是必买不可的,不管是语文还是数学亦或是英语都可以买教材全解与市场所有类别教辅不同的是,它对于整本教材的每一个内容都进行了详细的讲解,因此可以帮助学生课前预习,课后复习,以及更加深入了的理解知识点2小学数学公式定律全解词典无论是在小学初中还是。
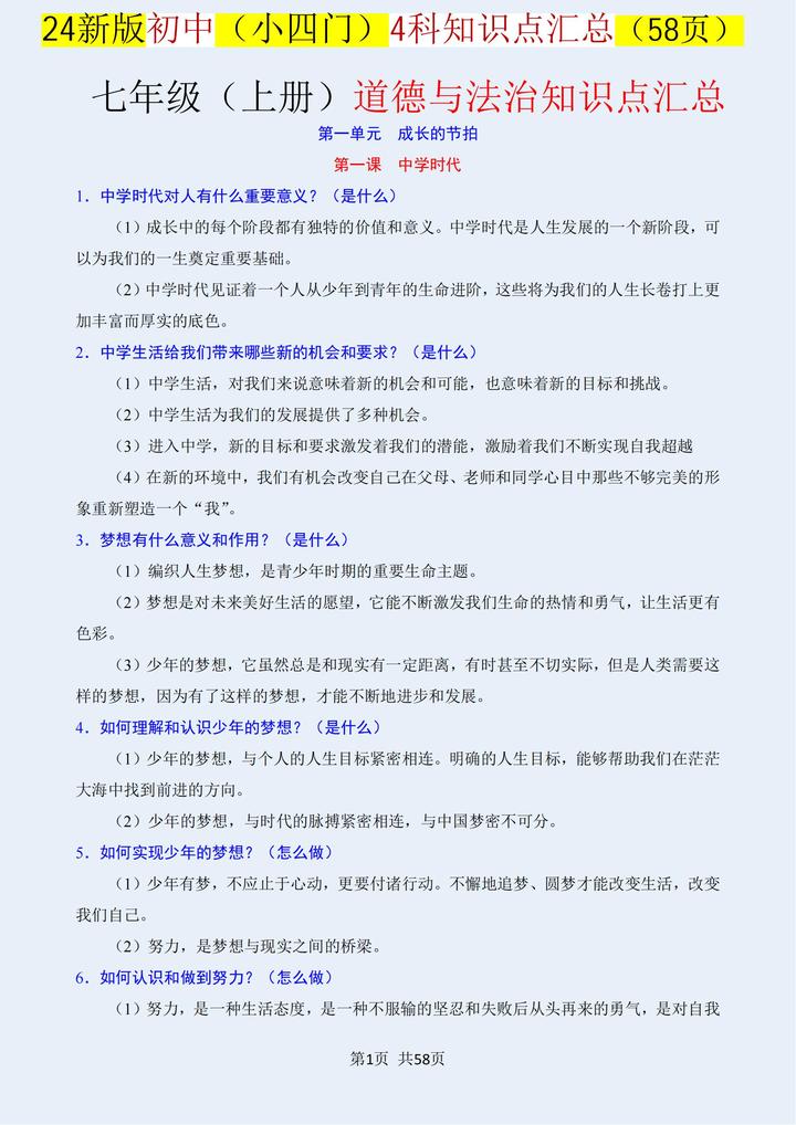
2、1知耻与自尊 1自尊的表现包括容貌的修饰举止的文雅以及行为后果的考虑2自尊意味着自我尊重,不向别人卑躬屈膝,也不允许别人歧视或侮辱2尊重他人 真正做到尊重他人,需要站在对方的角度,感同身受,推己及人尊重他人包括欣赏和接纳他人,以及不做有损他人人格的事情欣赏和接纳他。

3、初中小四门科目包括政治历史地理和生物历史学科主要以时间为线索,帮助学生了解事件的时间地点人物起因经过及结果,梳理历史脉络,便于记忆和理解地理学科则侧重于空间认知,以地理位置为主要元素因此,在学习和记忆地理知识时,应该以地图为依据,掌握地形地貌图气象地理图矿产分布图。
4、综上所述,初中阶段的“小四门”科目语文数学英语和历史,以及物理化学生物等其他学科,都是学生需要认真对待并努力学习的这些科目的学习不仅有助于学生提高成绩,更为重要的是,它们能够促进学生的全面发展,为未来的学习和生活奠定坚实的基础。
5、3汉武帝的推行的一系列政治经济措施,促成大一统局面的出现初中小四门速记技巧在复习时一定要有重点,了解自己知识上的弱点和缺陷,一定要针对性地查缺补漏在背诵知识点时,可以分类记忆比如历史以时间为线索,了解事件的地点人物起因经过结果和事件的意义,梳理清楚脉络,便于学习与记忆相。
6、历史科目的重要性不容忽视小四门包括生物地理历史和政治,这四门学科在考试中占有重要分值,因此,必须确保所有内容都被熟练掌握这些科目通常在教科书中进行学习,所以应当将它们作为重点进行背诵尽管生物地理和政治同样重要,但历史作为其中的一门,同样需要投入大量时间和精力进行学习和记忆历史。
7、语文,数学,英语,政治初一有四门主课,分别是语文,数学,英语,政治初二有五门主课,分别是语文,数学,英语,政治,物理初三科科都是主课初中的小四门是指地理,生物,政治,历史初中是中学阶段的初级自身情况而定小四门是指初中的地理政治历史和生物四门课程学习它不是一蹴而就的事情,这是个慢慢。
8、这四门课程是必修科目,要求学生进行大量背诵和记忆在语文学习中,需掌握古诗文和文言文数学要求掌握各类公式和定理英语则侧重记忆单词和短语而历史学科则需背诵关键历史事件和人物除此之外,初中阶段还涉及物理化学生物等科目,虽然不属于小四门,但同样需要进行背诵与记忆这些科目学习对于提升。
9、江苏初中阶段的课程内容包括了四门主要的基础学科,即语文数学英语和科学,这些学科对于学生的全面发展具有重要意义语文作为基础学科,它的学习内容涵盖了识字阅读和写作等技能,是培养学生语言表达能力和文化素养的基础数学则主要培养学生的逻辑思维能力,其学习内容包括了数的概念运算以及几何等知识。
10、初一上册小四门必背知识点有1赤道附近地带降水多两极地区降水少南北回归线两侧,大陆西岸降水少,大陆东岸多中纬度沿海地区降水多,内陆地区降水少2人们把森林叫做“大自然的总调节室”世界有森林面积40亿公顷,绝大部分分布在北半球3汉武帝的推行的一系列政治经济措施,促成大一统局面的出现4。
11、背诵初一小四门,地理生物政治历史是有两门需要相对背很多的科目,生物地理可以是有带有理解性的,但是初中对比高中的生物地理还是大部分需要背的,所以小四门是需要全部背下来的但是需要背的知识也是比较能够通俗的理解的,也就是说可以理解性的去背诵,理解性的去记忆,并不需要机械化地背诵。
12、但是需要背的知识也是比较能够通俗的理解的,也就是说可以理解性的去背诵,理解性的去记忆,并不需要机械化地背诵地理生物是特别可以带有理解性的去记忆的,也就是根据图形或者根据其他形象化的东西去记忆政治历史,可能就要花多一些时间去记,因为这里面的机器化背诵比较多所以初一小四门需要背诵的。
13、该情况不需要刷题小四门,是政治,历史,生物,地理初一所学的小厮们知识都比较简单,是基础性的内容,只要学生上课认真听讲,课后把老师所讲的重要知识点认真巩固,背诵记忆,在考试中考高分应该没有问题提高小四门的成绩,勤奋认真是必不可少的。
14、在初中阶段,四门主科几乎每天都要进行背诵特别是在政治和历史科目上,初三学生面临着中考的压力,因此必须掌握这些科目的核心内容对于地理和生物这两门课程,虽然它们不计入中考成绩,但在初二时已经完成考试,以减轻初三的负担政治和历史在初三采取开卷考试的形式,这意味着考生可以在考试时参考教材。
15、同时,深入理解题目背后的意义,以及对相关知识点有足够熟悉度,才能在考试中写出合理的答案因此,在整个初中阶段,特别是初三,政治和历史的背诵都是必不可少的综上所述,初中小四门的背诵需求贯穿整个初中时期,但地理和生物在初二考完后背诵压力减轻,而政治和历史在初三时仍需重点背诵。

16、多做,多读语文背默生字表中的字音词语将文言文古诗词论语进行重点复习所有该背的课文必须背的滚瓜烂熟找一些说明文阅读做一做数学整理所有本学期的错题,找几题类似的题目做一做,书上所有概念必须背熟小四门该背的背,列提纲,不太懂的请教老师和同学祝你好运。


发表评论